
© istockphoto.com / Mailson Pignata
流程工厂设计
涵盖FEED、工艺设计至详细设计的化工工厂与装备建造
联系信息:
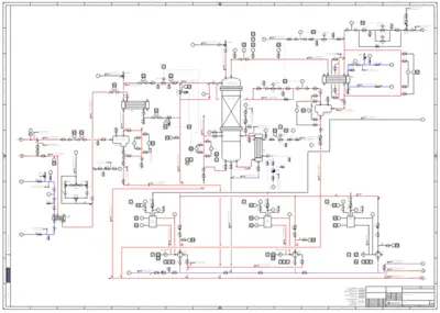
Engineering Base为流程工业提供多层级的模块化设计。在测量点等功能配置方面,用户可使用基于变体模块化套件构建的高级典型管理器。对于更复杂的工厂组件,可通过PFD或P&ID流程图片段实现预定义。这些组件又能为匹配的典型模板提供参数,大幅加速设计进程。

仪表工程师需要为每个任务确定最优传感器与执行器。在Engineering Base中,他们可以预定义规范作为起点,而系统内置的典型模板为后续步骤提供重要支持。仅需点击鼠标,即可从典型模板生成完整数据模型,包含所有对象及相关标签表、电路图。此类模块可涵盖从传感器、电缆到对应功能块的全要素配置,实现无与伦比的速度与一致性。
系列智能机制协同运作,确保变更全程透明。从高级数据追踪到图形化版本管理,再到每个对象修改的详尽数据历史记录,系统在各个细节层级和观察视角均保持完整可溯性。

在进行P&ID图增改时,后台持续运行的规则集将为用户提供警告或错误提示,甚至能自动填充正确数据。用户可自定义应用规则,这意味着在遵循通用标准的同时,也能兼顾企业内部规范。

定义管道等级并将其应用于管线设计,是流程工厂设计的关键功能。Engineering Base配备所有必需功能,并确保操作便捷性。
Engineering Base不仅提供静态数字孪生,更完整集成描述工厂控制动态行为的逻辑关系。这些关系在模型中用于映射特定场景,例如当三个传感器中有两个发出警报信号时应触发的动作。因果关系矩阵——调试阶段的重要文档——将根据这些逻辑关系自动生成。相较于传统人工处理方式,该方法速度更快且显著降低错误率。
